淘寶倡導會員遵守誠信信用原則,共同維護淘寶經營秩序。部分會員在應淘寶要求提供相應資質證明、證明文件等材料時,提供偽造、變造的虛假憑證,不僅擾亂了淘寶的市場秩序,也影響了其他會員的正當權益,故淘寶擬在《淘寶規則》中新增“提供虛假憑證”規則條款。
此次規則變更于2016年9月23日進行公示通知,將于2016年9月30日正式生效。
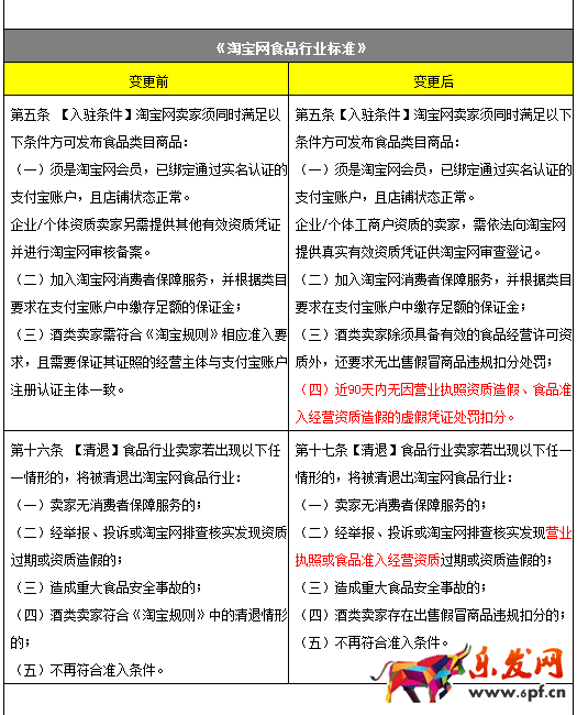
此次規則變更要點如下:
1、一般違規行為中新增“提供虛假憑證”規則條款;
2、部分行業準入要求中新增近90天無虛假憑證處罰。
具體變更內容:







如果還有其他最新公告、新規、變更資訊出現,都會第一時間發布出來!
樂發網超市批發網提供超市貨源信息,超市采購進貨渠道。超市進貨網提供成都食品批發,日用百貨批發信息、微信淘寶網店超市采購信息和超市加盟信息.打造國內超市采購商與批發市場供應廠商搭建網上批發市場平臺,是全國批發市場行業中電子商務權威性網站。
本文來源: 打擊“不老實”賣家,淘寶新增“提供虛假憑證”規則





